喜报中国建科26个项目荣获2024年度华夏建设科学技术奖

发布时间 2025年02月26日

日前,华夏建设科学技术奖励委员会公布“2024年度华夏建设科学技术奖”授奖项目清单(华夏奖字〔2025〕第1号),中国建科26个项目通过专业组和评审委员会两级评审,从700余个报送项目中脱颖而出,荣获2024年度华夏建设科学技术奖,其中以第一完成单位获一等奖项目3项,二等奖项目4项,三等奖项目7项;以其他序位完成单位获特等奖项目1项,一等奖、二等奖、三等奖项目共11项,全面彰显中国建科科技“硬”实力。

“华夏建设科学技术奖”是以社会力量办奖形式设立的全国建设行业最高科学技术奖项,旨在促进科技成果向生产力转化,推动科技进步、提升技术水平、培养科技人才,全面提升建设行业综合科技创新水平。

以第一完成单位获奖项目

一等奖

项目名称:建筑环境与辅助技术融合的社区居家适老化改造成套技术与应用

完成单位:中国建筑设计研究院有限公司、住房和城乡建设部科技与产业化发展中心、北京航空航天大学、国家康复辅具研究中心、常州市钱璟康复股份有限公司

主要完成人:王羽、田永英、陶春静、尚婷婷、王祎然、马哲雪、赵尤阳、王玥、潘国新、余漾、王晓朦、金洋、姚亚男、赫宸、刘浏

项目简介:该项目以全面提升我国社区居家适老化改造技术精准性、有效性、体系性,增强建筑环境对老年人的有效支撑与健康干预为目标,通过跨领域联合研究,形成三项创新性成果:一是提出基于国际ICF框架的建筑环境与辅助技术融合理论,搭建国内首个适老健康环境足尺实验平台,突破单学科孤立研究或“点对点、单环节”技术局限,实现以老年人能力表现提升为目标的环境和辅具融合技术研发;二是建立以提升老年人能力表现为核心的居家适老化改造成套技术,形成适应于日常生活行为辅助、低成本局部微改造、低扰动高集成改造、低负担高效能照护、典型疾病健康干预等需求的精准适配产品包;三是基于老年人感知与行为特征,建立城市社区适老健康室外环境设计技术体系,研发系列创新产品,并获得法国设计奖金奖和美国MUSE奖银奖。该项目形成技术推广应用清单,在北京、西安、常州等多个城市广泛应用,惠及成千上万老年人家庭;支撑形成多项政府部门政策文件,为全面推进城市社区居家适老化改造和老年友好型社区建设发挥重要作用;有效赋能银发经济与建筑行业深度融合,催生个性化改造新业态、养老地产新模式、适老健康建筑产品新产业等,为开辟新赛道和推动经济新增长注入活力。

26095050FB30FEABCC1EC165B173C7A832055FF7.png

项目名称:基于最优价值的生态环境修复技术集成与应用示范

完成单位:中国建设科技集团股份有限公司、中国城市建设研究院有限公司、中国科学院生态环境研究中心、北京大学、中国建筑设计研究院有限公司、安能益科(北京)科技有限公司、重庆广阳岛绿色发展有限责任公司、中国建筑第四工程局有限公司、中国建筑第八工程局有限公司

主要完成人:赵文斌、樊金龙、贺敏、任佰强、牛萌、彭建、张景华、孙国新、褚天骄、高明清、朱燕辉、李永文、刘环、江海滨、曾度钢

项目简介:该项目针对在生态文明建设实践中遇到的“如何在习近平生态文明思想指引下,将生态文明建设的目标转化为具体可操作的理论范式、方法路径、技术体系和评价标准”1个科学问题和“缺乏多目标融合系统可操作的理论范式和实践方法、缺乏成熟成套的多要素耦合技术集成体系、缺乏多维度多阶段的评价指标体系”3个实践难题,集中开展“基于最优价值的生态环境修复技术创新集成与应用示范”研究,探索一体化系统解决生态文明建设科学问题和实践难题的综合路径。首创全球适用的生态环境修复最优价值生命共同体范式、国际领先的“规划—设计—建设—管理—运维—转化”全生命周期协同的生态环境修复最优价值实践创新方法体系、国际领先的“护山—理水—营林—疏田—清湖—丰草—润土—弹路—阜物”多要素耦合的生态环境修复最优价值技术创新集成体系、行业领先的“建设期控制指标+建成后效果评价指标+运营期两山转化指标”全过程多维动态最优价值评价创新指标体系,研究成果已推广至多个实践项目,取得良好应用示范。示范项目成功入选联合国“生态恢复十年”优秀案例,是我国首个入选项目,18次走进新闻联播,2次登上《人民日报》,获全国人居环境范例奖等众多荣誉,为国家生态文明建设提供有力支撑。

项目名称:游泳池关键技术研究与应用

完成单位:中国建筑设计研究院有限公司、广东联盛水环境工程有限公司、江苏恒泰体育实业股份有限公司、北京恒动环境技术有限公司、巨龙电机(宁德)有限公司、易达科技(深圳)有限公司、天津太平洋机电技术及设备有限公司、运水高(广州)水处理设备有限公司、北京工业大学、北京建筑大学

主要完成人:赵锂、赵昕、李建业、李茂林、赵德天、施建鹏、毛澍洲、陈雷、钱江锋、郝洁、梁岩、杨瀚宇、周蔚、吴珊、杨海燕

项目简介:该项目针对国内泳池水处理技术落后、池体技术发展迟缓、工程建设标准缺失三大方面的问题,研发形成模块化装配式游泳池系统、可升降底板系统、模块化游泳池水处理技术及设备等游泳池建造方面的核心技术;泳池自动清洁系统、可调式补水口、专用循环水泵等池水循环方面的核心技术;全智能硅藻土压力涂膜再生过滤器、负压过滤器等池水过滤方面的核心技术;高级氧化消毒技术(AOP)、空气中NCL3的DPD-KI检测方法、臭氧消毒技术及工艺等池水消毒方面的核心技术;三集一体除湿热回收热泵系统的池水加热核心技术,构建涵盖产品质量、系统设计、工程建设、运行维护等泳池全生命周期标准体系。成果填补多项国内外技术空白,总体达到国际领先水平,在北京奥运会水立方等项目中得到广泛应用,为我国举办国内外重大游泳赛事、全民游泳健身提供技术支撑。

二等奖

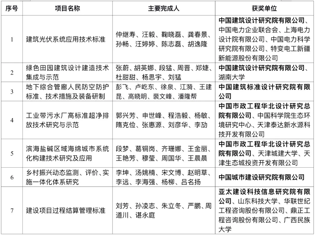
三等奖

2024年,中国建科顺应国家科技创新驱动发展趋势,坚持以科技创新为第一生产力,大力推动创新体制建设及科技成果转化,取得了丰硕科技成果。2025年是稳中求进、进中求新的一年。站在新的历史起点上,中国建科将坚决贯彻党和国家重大战略部署,以全面推动科技自立自强为根本遵循,以成为国家战略科技力量、做强科技支撑力为目标,增强企业核心竞争力和技术影响力,再攀科技创新高峰。

素材来源:中国建科科技质量部